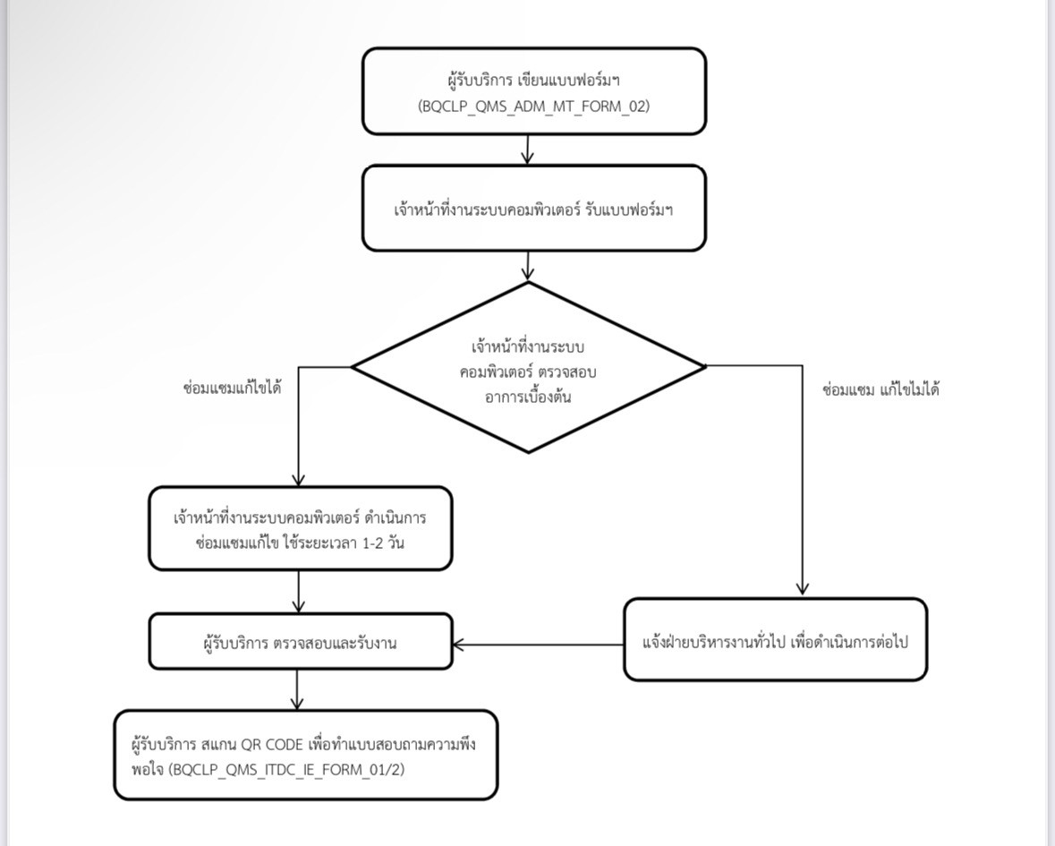
แบบฟอร์มการขอเลขประจำตัวผู้ใช้งานและรหัสผ่าน (โปรแกรมระบบงานห้องปฏิบัติการ)
ฟอร์มจองห้องประชุม สำนักตรวจสอบคุณภาพสินค้าปศุสัตว์
![]() | ![]() |
| ฟอร์มจองห้องประชุม | ตรวจเช็คตารางจองห้องประชุม |
![]() |
|
| คู่มือการใช้ห้องประชุม 2 | แบบสำรวจความพึงพอใจใช้ห้องประชุม |
* กรุณาตรวจเชคตารางห้องประชุมก่อนดำเนินการจอง
* เมื่อดำเนินการจองห้องประชุมเสร็จแล้ว กรุณาตรวจเชคตารางจองอีกครั้ง (ถ้าจองสำเร็จจะขึ้นวันเวลาในปฏิทิน)
* กรณีขอยกเลิกจองห้องประชุม หรือ การจองมีปัญหา กรุณาติดต่อ คุณณัฐกฤษ์(ภพ) 1207-1208
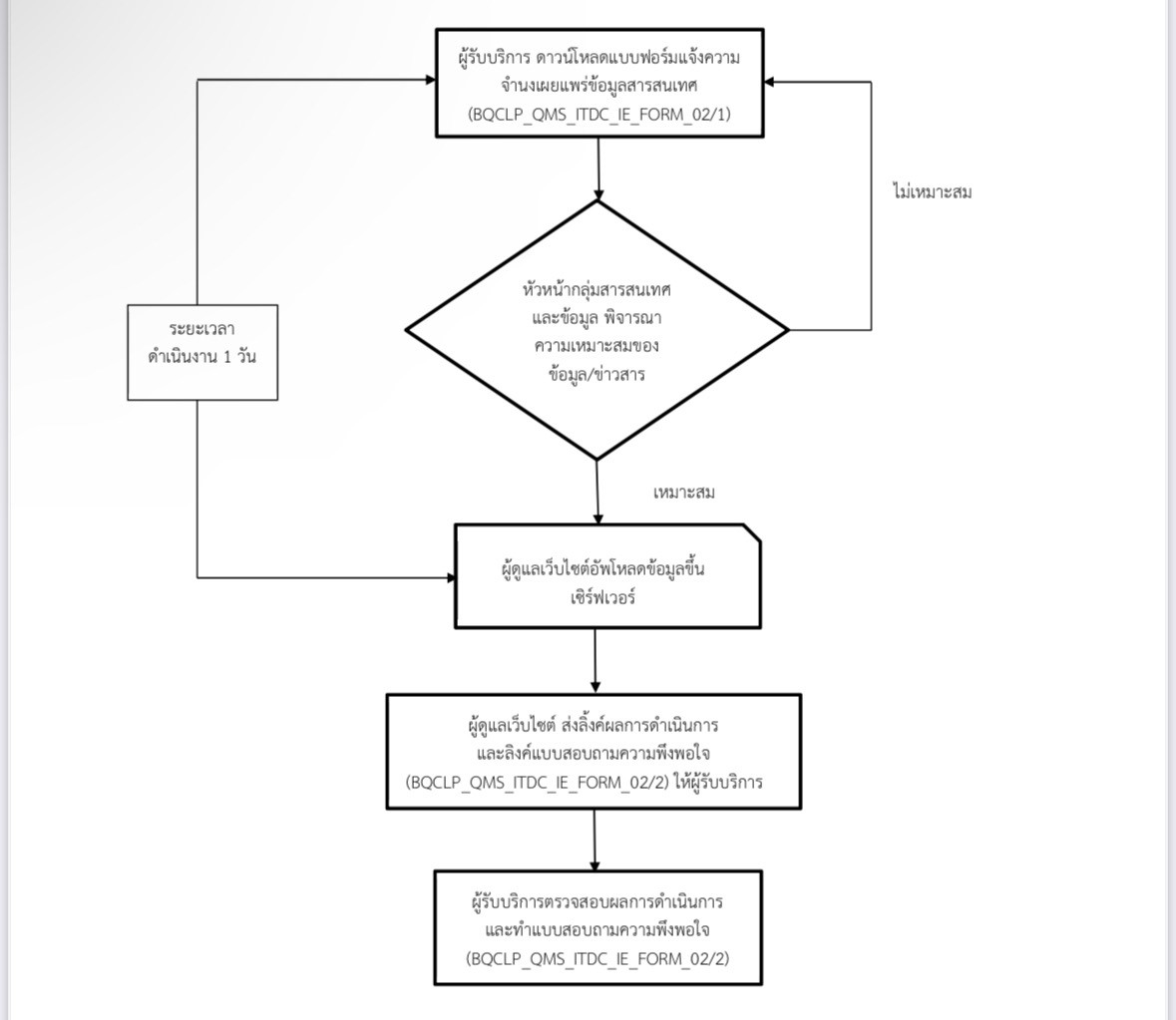
เผยแพร่ข้อมูลสารสนเทศ (website/facebook)
แบบฟอร์มการขอใช้บริการระบบเครือข่ายคอมพิวเตอร์และอินเตอร์เน็ต
- แบบฟอร์มการขอใช้บริการระบบเครือข่ายคอมพิวเตอร์และอินเตอร์เน็ต ดาวน์โหลด














กระทรวงเกษตรและสหกรณ์
กรมปศุสัตว์